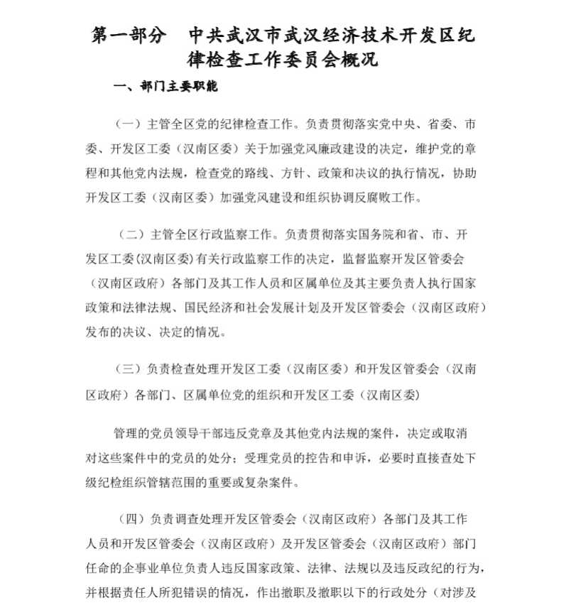
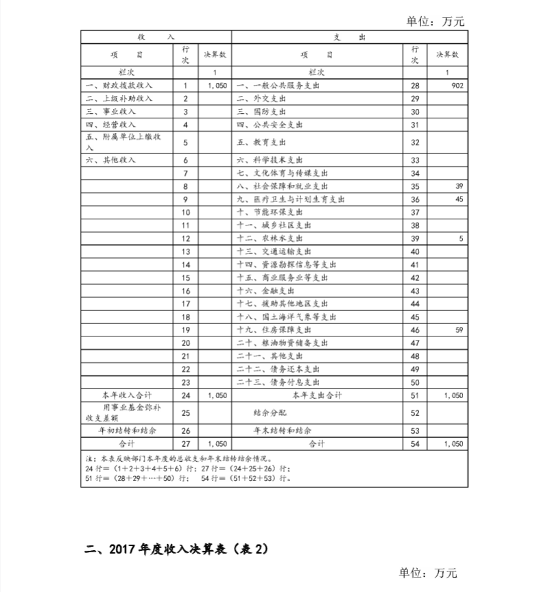
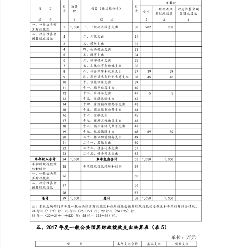
武汉经济技术开发区(汉南区)纪工委2017年度部门决算公开说明

发布时间:2018-10-26 00:00 作者: 信息来源:

链接: 区人大 | 区纪委监委机关
主办单位:中共武汉经济技术开发区工委(汉南区委)党政办公室    地址:武汉经济技术开发区川江池二路军山新城春笋C栋
承办单位:武汉经济技术开发区(汉南区)城市运行管理中心    地址:武汉经济技术开发区川江池二路军山新城春笋D栋
网站技术支持:027-84853098    政府各机构联系电话(点击查询)
隐私声明 网站地图 收藏本站
备案证编号:鄂ICP备2022016438号-1 ©1997- 版权所有
鄂公网安备 42011302000122号 网站标识码:4201130014

主办单位:中共武汉经济技术开发区工委(汉南区委)党政办公室

承办单位:武汉经济技术开发区(汉南区)城市运行管理中心

备案证编号:鄂ICP备2022016438号-1©1997- 版权所有

鄂公网安备 42011302000122号 网站标识码:4201130014

无障碍功能 武汉经开区

政府服务便民热线
12345